The Chinese government is moving to extend the bitcoin exchange ban to over-the-counter (OTC) trading and potentially even mining.
Bitcoin Exchange Ban to Extend to OTC Trading
According to a Wall Street Journal report, Beijing officials told several bitcoin industry executives that peer-to-peer trading would not be tolerated during a closed-door meeting held last Friday. This contradicts earlier reports, which suggested that regulators would allow OTC trading platforms to continue to operate normally despite the crackdown on centralized order-book exchanges.
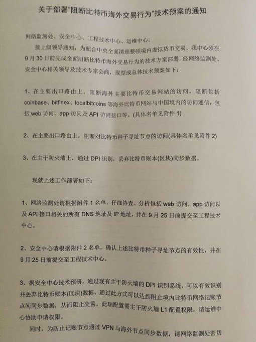
Additionally, Bitcoin Core developer BTCDrak shared an unverified report that regulators were planning to block the websites for foreign exchanges such as Bithumb, Coinbase, and Bitfinex, as well as OTC platform LocalBitcoins. Blockstream CSO Samson Mow tweeted that he believes the report has a high probability of being true.
These reports shed new light on OTC platform BitKan’s decision to suspend peer-to-peer trading last week. Like BTCC, Huobi, OKCoin, and other order-book exchanges, BitKan–which the company previously boasted was the most popular OTC platform in the country–cited the central bank ruling that initial coin offerings (ICOs) were illegal. At the time, the move was puzzling, since all signs indicated peer-to-peer trading would continue. Now, however, it appears BitKan acted preemptively to preserve other aspects of its business, including its wallet service.
In response to the closure of CNY deposits on Chinese exchanges, LocalBitcoins experienced a surge in CNY exchanges last week, helping the global OTC platform set a weekly record in volume (although CNY volume itself did not set a record). Now, it appears China will attempt to extinguish this on/off ramp to the crypto markets, too.
This may be due to the fact that Chinese traders have already begun moving to Japanese exchanges, enabling Tokyo-based bitFlyer’s BTC/JPY pair to become the second-largest bitcoin trading pair at the time of writing.
Will China Ban Mining?
Reports of a more comprehensive crackdown have led to speculation that Chinese regulators will issue shutdown orders to miners. Chinese exchanges only comprise about 10-15% of overall trading volume, but they account for nearly 65% of the total bitcoin hashrate. Some have suggested that miners can use virtual private networks (VPNs) to bypass China’s “Great Firewall,” but one industry insider told the Wall Street Journal that “Using VPNs as a workaround will be difficult.”
ViaBTC CEO Haipo Yang put it more bluntly:
Featured image from Shutterstock.





No comments:
Post a Comment